中文名称:铁魄 超级机器人大战OG 古铁

铁魄 超级机器人大战OG 古铁 | Hpoi手办维基
关联条目
左
右
名称

铁魄 スーパーロボット大戦OG アルトアイゼン

定价

1,580人民币

出货日

2025年3月

比例

Non

制作

CCS

材质

ABS、POM、PVC、PC、合金、磁铁

收藏&评分 条目访问:22350
我的评分:
评分:4.67
共有153个评分
情报 官图·情报
进程
其他情报 7个月前
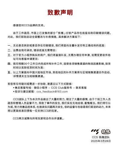
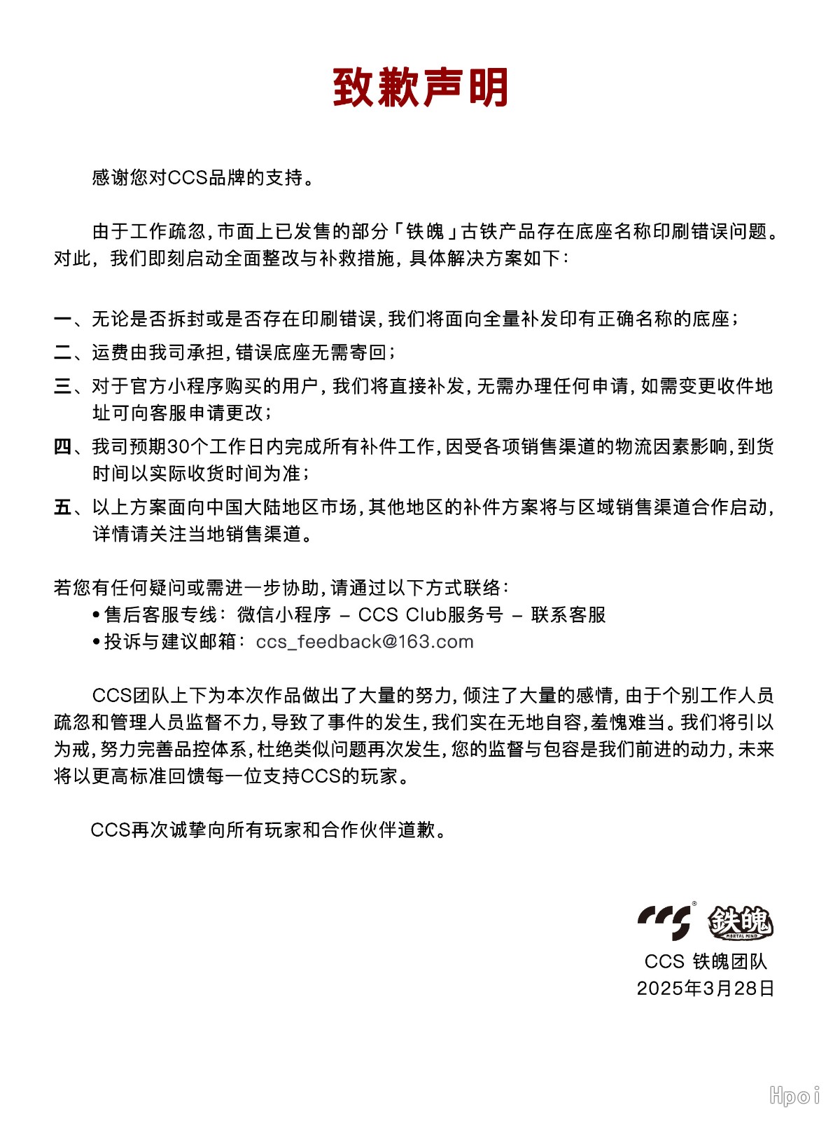
官方公布致歉声明以及处理方案
出荷时间 7个月前
已出货
预订时间 10个月前
2025年第2季度出货
官图更新 10个月前
1月6日10点开订


“虽然过时的武器,但并不有损它的破坏力!” 

关联商品
万代 SMP 超级机器人大战 野猪英格拉姆 黑天使 手办 淘宝

838元包邮

万代食玩 SMP 机战OG SRX 钢之完全套装 拼装 手办 淘宝

1950元包邮

FLAMETOYS 超级机器人大战OG铁机巧白骑士模型手办 淘宝

先行有优惠

千值练 RIOBOT 超级机器人大战OG 夺魂者 模型 手办 淘宝

1715元包邮

千值练 RIOBOT 超级机器人大战OG 雷凤 模型 手办 淘宝

先行有优惠

千值练 铁机巧 超级机器人大战OG PTX-003C 古铁模型 淘宝

2050元包邮

贡献用户
TT13
TT13
2024-05-20 14:57 创建
TB12
TB12
2024-05-20 14:59 更新封面
小叶211
小叶211
2025-01-07 10:39 更新资料
实物照片
ccs古铁实物长这样
点赞7
CCSTOYS 机战og系列 古铁 全是是铁重量级 (物理)
点赞38
疑似ccs古铁上色样品,近期应该就会公布了
点赞1
CCS 铁魄 机战og 古臭的铁块
点赞17
三月、四月
点赞7
相当强劲的大只佬
点赞42
还得是hg
点赞3
CCS 古铁
点赞9
加载讨论...