(接中篇)
3. 最后的考验:入境与海关
完成打包送货后即可先行回国。手办可在转运公司暂存(一般有2-4周免费期,之后约3镑/箱/周),待安顿好再发回。可分多批寄送,但务必在回国后半年内全部入境。为保险起见,建议在入境后四个月内完成发货。关于“分运行李票”,入境时走申报通道可领,能免去一批5000元以内货物的税费(500元额度),聊胜于无,方便的话可拿上。
(1)常规关卡:补充申报(~70%)
中国海关人手充足、设备齐全,加之手办目标明显,被截停概率极高:我36箱被截停25箱。若收到如下短信,则意味此箱“中奖”。不过无需慌张,只要清晰表明为回国人员分运行李,基本都能顺利过关。
常规关卡中奖通知书
补充申报一般在微信小程序“EMS邮件代理报关”中进行,每箱需要缴纳代理报关费30元。从小程序评价可见,大家也是苦其久矣。

笑点:该小程序近期评价不佳
关于申报,需每件填写一次,申报类目勾选(按比例)缩小的人物模型,金额酌情填写,建议可直接按原购入价一折填写。注意税率是申报价格的10%,而应税金额50元以下,即申报总价500元以下会免征。
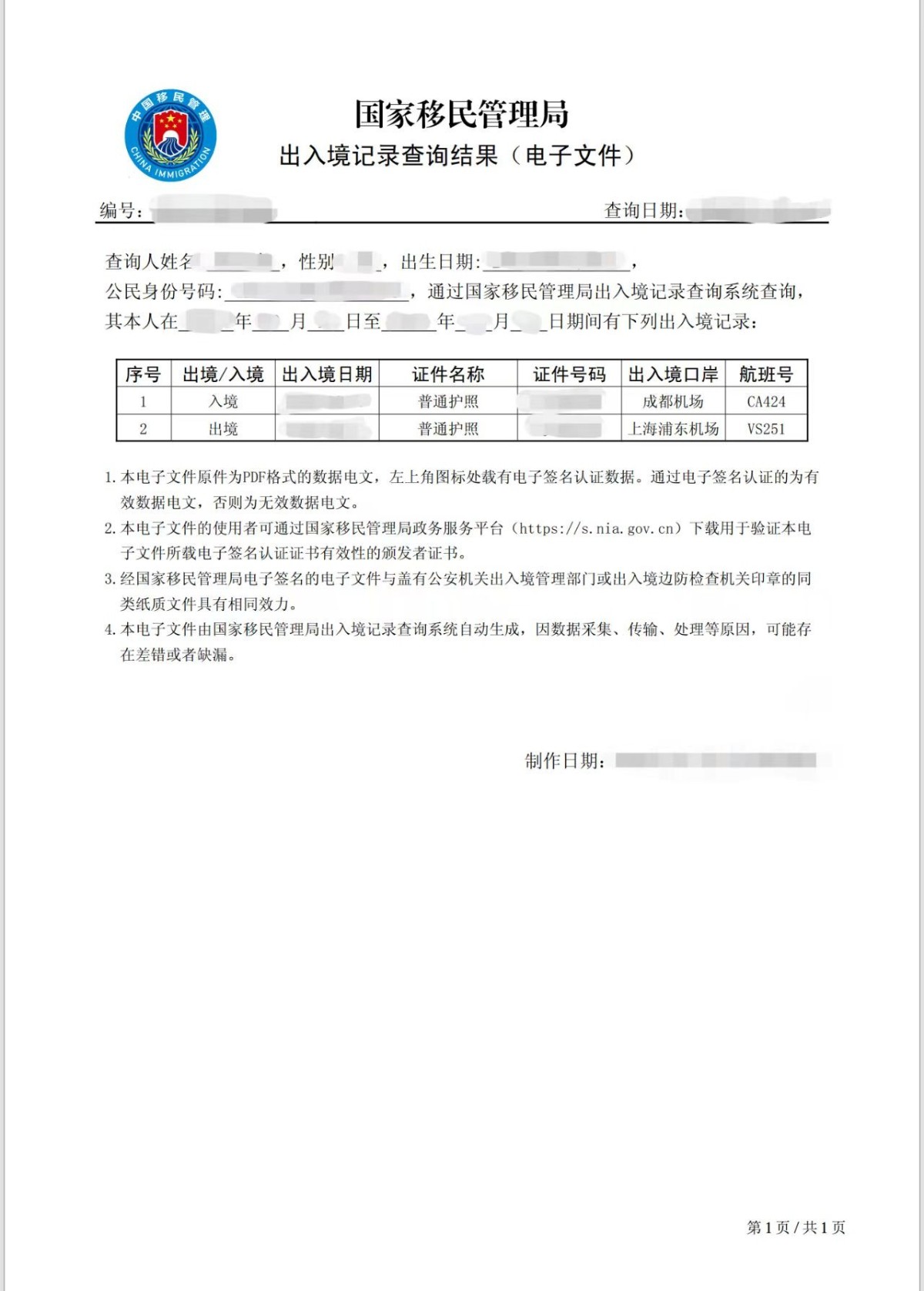
材料部分建议上传:护照首页扫描件,身份证正反面扫描件,外国居留证件(如BRP)扫描/电子件,外国院校或企业在读在职证明,回国机票行程单,以及国家移民局出入境记录(重要)。出入境记录可在同名微信小程序中按指示申请,如图所示。
在读证明参考,截图即可
行程单参考

国家移民局出入境记录,下载PDF文件并截图。
情况描述部分可复制“X国留学/工作回国行李,已传出入境记录,护照,BRP,在读证明,机票。箱内是以前国内带出的手办,都是个人旧物。”
申报提交后状态会变成海关审核中。如审核通过,应缴税额在50元以下会直接放行,以上会发短信提醒缴税。缴税后一般2天就会放行。
提交申请后,状态会变成“邮政审核中”
补充申报胜利结算页面

恭喜通关成功!静候手办到家即可!
(2)隐藏关卡:要求按货物报关或退运(~10%)
对大部分人,考验可能就到此为止了。但是,部分幸运儿抑或寄递数十箱的大户还可能解锁隐藏关卡:海关抽检开箱核验后,认为不能按个人物品报关,要求货物报关或退运。如果你收到了图示短信,那么恭喜你解锁了这一隐藏关卡。我当时收到消息的时候以为要和这四箱手办说再见了。
解锁隐藏关卡(悲)
短信里给出的两个选项都是“死路”:退运自不必说;货物报关(商业报关)也近乎断头路——需要找专业清关公司填写复杂材料,报价高昂(大几千元起步),且PVC手办商业清关需3C证书,一般为厂家申请,普通玩家很难拿到。
因此,对一般玩家而言,只要货值超两千元,几乎只能认栽退运。这也是平台上众多哭诉帖的来源。但只要有“半年内留学/工作归国”这道护身符,便能化险为夷。
具体如何操作,老是发不出来,详见评论区!
北京的,搜索各城市对应的即可
三、尾声:新年新景
以上便是从寻找转运公司到海关清关的全部流程。祝愿各位同好的手办都能顺利渡劫,平安到家!
文章的最后,也借机做一个小小的个人总结。手办平安回国后,因下一步学习安排未定,不敢贸然开箱,任由它们在阁楼上连盒堆积了数月,颇有网店码货风。去年年中,安排终于落定,搬入新居后,才得以逐步将它们拆封入柜,前后又花了一月有余。

在临时住所阁楼上码了半年。看到的人都以为是开网店的
最终,所有手办被安置在客厅茶室区两组对称的木柜中,替换了传统的博古架。为配合茶室的整体氛围,特意选了原木色柜体配灰色上翻门。所有接缝处均用透明或黑色泡沫胶带封闭,保持了外形美观,且经实践检验,在北京也能做到半年无可见落尘。年底还添置了真红的等身人偶,本想临时拍个照,结果往茶桌主位一放,竟意外地合适,便就此固定下来。



2025年结算画面!是的。我现在被挤去客座了。
经历了波折的2025,如今各方面也算是重回正轨。最后,再次祝大家新年多喜乐,福气马不停蹄,步伐轻盈没烦恼;长安宁,身体强似骏马,精神抖擞赛龙马!