如题。
放点我用手机拍的图吧...你们有些人可能也看过。
或者你们可以去我相册里看其他更多的。
其实这些都是用手机拍的:


不是说手机就不能拍好照片...待会跟大家讲一讲如何做到上面的图片。个人经验,也算是给大家抛砖引玉了。
写在前面:
如果你真的想拍好,热爱更好的照片并且还买得起相机,还是建议你去买,去挑相机。又或者是你懒得用(这种人应该很少吧),如果你懒得用,那就等勤快的时候去用相机拍吧。给手办拍照这种其实的确应该是相机起步的。
个人先讲一下为什么我会用手机拍照。我个人还是想买一台新发布的相机,一直在等出新的,然而却总是有不满意的地方…
但是不要觉得用手机拍照不好意思。一颗热爱,追求的心不丢人。
那么下面我们开始吧。
温馨提示:手机拍摄并不是什么很难的事,其操作非常的傻瓜式,甚至有时候你会觉得我讲的是废话。如果你知道的话自然很好。大家一起进步才是目的嘛。
另:买了一个机械键盘,(第一把键盘,但是不打算入键盘坑)打字真的蛮舒服(也悦耳?)…
又另:100收藏突破!感谢大家对文章的喜爱!
正文:
手机摄影的第一步:
了解你的手机。
更准确的来说是了解你的手机影像系统。
接下来我会给出几个软件硬件的问题。各人的手机异同可能答案有出入。如果你是一个跟我一样在拿到一部手机之后会把设置里的每个选项都看一看,了解设置一下的话应该会十分简单,甚至直接跳过这一步(跳过的话宣告我这部分白写…呜呜呜)
(不需要直接上来就去回答这些问题,先偷个懒,看完文章再说)
这些问题回答的过程中你基本就把手机摄像头的参数,拍照软件的设置都浏览了一遍。
其实跟相机的各种参数是很像的。虽然没有相机的各种这么复杂,但是对它们进行设置可以极大地加强你对照片的控制力。
(个人会使用raw格式,关闭HDR用主镜头在最大分辨率的比例下用原生相机app拍照。偶尔会使用网格线和水平仪。)
当然我的手机跟你的手机不一样,所以我的操作跟你需要的操作不一定一样。也请看完文章再去设置。
然后是灯光的设置(包含背景设置,自己把背景纸啊背景*啊什么先弄好)。
摄影当然是要照亮物体(你需要表达的部分),灯光非常重要,非常重要。
这里我也不讲什么高深的东西,因为其实很多打光方法由于我个人喜欢的照片风格来说的话我根本就用不到,像适用于男性的伦勃朗打光啊…造型灯光啊什么的个人根本就没用过,也就没有什么经验来谈。你们看完文章觉得不够的话也可以去看别的教学来学打光。
这里讲一下最简单的三灯。
AI新手画个AI图讲一下:
三灯:主灯;辅助灯,背景灯。
具体请看以下图片:
首先其实是两灯。刚刚我在开头的一些实例图片里不需要背景,背景纯黑的时候可以不用背景光。个人主要是评测向的图片,背景并不重要。
这张图的主灯位置会让阴影偏向左侧,也就是说右边被强调了。实际上对其左右镜面翻转对称就可以实现左边强调。
接下来是真正的三灯:
背景需要额外被照亮。
但是这里我也可以教大家一些具体的简化的方法,对更多的灯做一个稍加补充,当然还是不能完全代替更多光源。
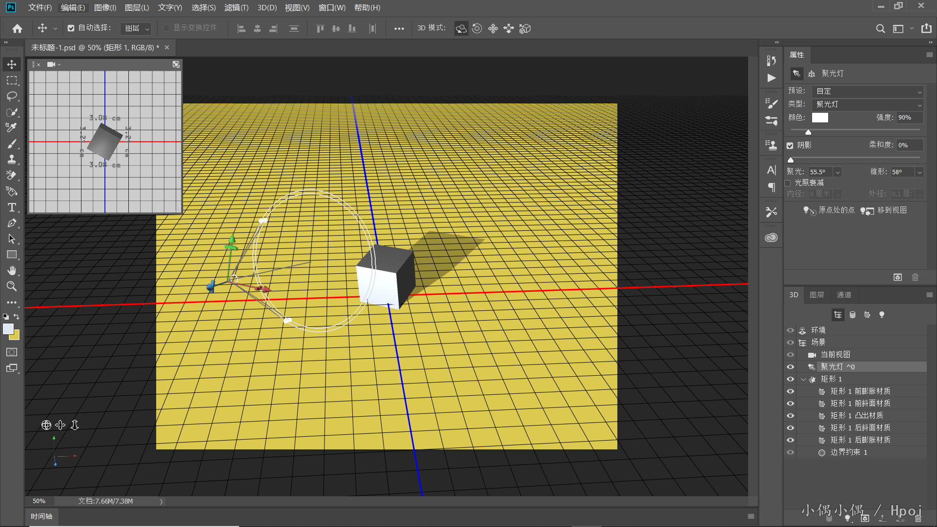
这里用PS的3D做一个演示,也是用的主灯在右,辅助灯在左。

俯视图变立体图。蓝色的轴和红色的轴还是y,x轴。主光源大致从这个角度照向物体。
对于辅助灯,个人其实经常用比主灯还强的光源使用(你们就不一定要开的很强),因为评测向图片反而不需要什么轮廓立体阴影。也可以用它承担一部分的轮廓光和发灯作用。个人会把辅助灯放在这个方位上使用。

还是注意红色蓝色条纹的地面参考条。抬高辅助灯增强一部分侧面和顶部的光照。
俯视图:
当然,车了这两灯外你更可以在人物后方上面打上一盏光源自上而下的台灯,即照亮背景和人物后背轮廓和头发。图我就不做了。这三盏灯为个人所用的三灯。
灯源是啥就自己琢磨一下哈。(没有就去买!又不是叫你买相机...也不一定要贵的灯)
接下来其实你需要做的就是想想你的照片要表达什么。
(其实这个才是真正的第一步,前两步做好了以后再要拍的时候就不用想太多了。最多进行调整。)
你有没有搞清楚自己到底想拍什么?比如:
“我想造车”,(本站风气...)那你的打光和对焦就应该在那曼妙的曲线,逼真的车灯上。
“我想吐槽中奖”,这个大家水准不需要太高,咔嚓一下,清晰,不暗,完事。
更难的创意这种事情我也教不了。高技术我也没法展开,本人也不咋会…
还是要强调,手机镜头一般固定焦距,固定景深,广角畸变较严重。真的要拍好的照片真的很难。真的到最后创意可能就是唯一的亮点。
这里告诉大家几个容易影响你表达的地方:
照片分辨率:搞清楚你的手机在什么比例下拍照分辨率是最高的。使用这个比例,比如4:3一般是最高的。最后在需要的时候裁剪更好一些。
镜头畸变:你的画面主题(你想重点拍的)尽量不要太靠近画面边缘。拉伸严重,所以离得太近不是一件好事。当然,如果你用的不是全比例,是正方形1:1,则上下的畸变会好很多(并不是绝对)
抖动:没有光学防抖的手机是很常见的。请尽量寻找手臂支撑的地方或者干脆弄个手机三脚架。
色彩不准确:我个人经常遇到这一问题。我个人会拍摄raw格式的图片然后使用PS调一调。如果在手机和电脑上的都和肉眼上的比较接近就可以了。(个人手机和电脑不是同一品牌,随机性较大,如果颜色差不多说明可以了。也不需要要求太高),这个有可能我到时候再讲讲?
抱歉,一天没更新。家里空调坏了,水全流进墙里,今天维修清洗等杂七杂八的事终于基本结束了,现在还在抽湿(不过收效不大…)。待会还要再去清洗一下空调——2020.7.7
之前要讲的东西思路有点卡壳,到时候会补充。
还有,之前的原片对应的相册如果你们感兴趣的话可以跳过去看一看。
Espresto 偶像大师灰姑娘女孩 安娜斯塔西娅 Starry Bride ver.
直接来讲一讲后期了。
手机摄影最好一开始把所有的前期工作做好。不要堆东西到后期来做。毕竟手机底片素质还是比较一般。(再大的手机底都没有一个小卡片机的底大…)
前期的光甚至希望你稍稍打的厉害一点。当然,不要过曝。
后期最主要的首先是把颜色调的差不多对。其次是光照,最后你可以加滤镜。当然你可以直接使用手机的直出照片去编辑。在手机中直出照片的颜色还可以。就是光照可能一般。在手机中调滤镜也当然是很省时间的方式。
(个人手机偏色比较严重所以需要调…至于你们需不需要,你们自己决定。)
本人会使用电脑PS进行raw调色。下面来看一下调色调光前后的区别(也算是个滤镜吧)。
左边是未调色的原raw导出,右边是尽量按照肉眼所见来调的原色调后导出。


只需要做到所见即所得就好了,不需要去看太多教条。
甚至可以像我这样魔改:
这些照片除了原片都有在我之前的相册里出现过。(突然的奇思妙想环节??)
具体调整方式我接下来会大致的讲一下,当然我只能给你们一个思路。你们也可以用其他模式,其他软件,其它方法来调整。大家一起进步嘛。
哦,对了,这个PS的raw调整甚至完全适用于相机照片的后期...个人也是因为更好的能过渡至相机所以直接选择本方式。
温馨提示(2):以下调色介绍非常主观!请自己做更多的尝试!我的认知,我的主观体验和你的可能不同。

好的我们现在导入了一张兰子的图片。可以看到原图和效果图的对比(简直就是赋予了灵魂和色彩有没有)。
首先看黄色框。这个可以改变视图,就比如说该原图和效果图的对比视图可以在里面进行调整。你也可以用鼠标按钮悬停获得这四个按钮更加详细的调节信息。
接下来我们先跳过肉色框,先看天蓝色框。将鼠标停留在图片上,框内会显示你鼠标指针所指的RGB颜色。
白色框显示的就是照片的参数啦。
接下来就是功能繁杂的全是条条的设置条:
(调整不要看数字!请看着图片去拉动!)
首先是紫框:白平衡。这里建议你调了亮度之后调。色温就看图片整体黄了还是蓝了,
而色调就是看图片整体发绿还是发紫。切记这个调完以后才能再调颜色!
接下来是红框。这里跟肉色框的链接较紧密。简单讲一下,这里面曝光调的是整体照片亮度。其它就是如字面意思。最好还是自己拖动一下感受一下,比我说什么都强。当然你也可以直接鼠标放入肉色框曲线中拉动来调整对应部分。肉色框中曲线最左边是黑色,由左至右依次变亮,最右是白色。
接下来是绿色框。这里手机摄影只建议大家来调整去除薄雾。手机镜头由于素质的问题,经常会在照片中出现薄雾。虽然很像对比度,但是这个更加自然。
最后是蓝框。“自然饱和度”其实是智能饱和度…个人手机饱和度嘛。看原图,实在是太低了,个人喜欢两个都调高一些。
最后想想,讲一讲颜色调整就好了,曲线调整可能太复杂且对素质的调整还好,主要是风格调整。整体的阴影高光色调调整除非是单背景也不太好弄。

天蓝框的里的色相调整是将该颜色往临近颜色调整,主要是颜色偏离时使用。
紫色框是饱和度,主要是是颜色鲜艳和灰暗。

最后浅绿色框明亮度主要用来调整颜色的浓淡。
到这里基本调色就结束了
然后使用PS导出后就是一张挺好的照片了。
最后总结一下,对手机摄影来说其实最重要的就是给足光线,尽量稳,尽量减少畸变。
其实做到以上三点出来的一般都不会差。
当然如果你有好的创意并表达出来了,手机摄影就算是直出也能是一张好照片。
最后感谢你的观看。
(拖延症犯了,今天才更完…)
如果文章让你有信心,能开始分享你的喜爱之物,何尝不是一件好事呢。
有什么问题和想法也可以在下面评论。
from 小偶小偶